- Vara kommun
- Kommun och politik
- Vår organisation och verksamhet
- Planer och styrande dokument
- Riktlinjer och rutiner
- Riktlinje för investeringsprocessen
Riktlinje för investeringsprocessen
Antagen av kommunstyrelsen 4 mars 2026 § 20
Detta är ett styrdokument. Texten på sidan är en kopia av originalhandlingen. Vissa redaktionella ändringar kan ha gjorts och dekorativa bilder kan ha tagits bort. Kontakta kommun@vara.se om du vill ta del av originalhandlingen.
Inledning
Riktlinjen syftar till att beskriva investeringsprocessen, dess olika ingående delar, beslutsnivåer, krav på underlag för beslut samt uppföljningsrapportering. Riktlinjen för investeringsprocessen beskriver dessutom olika typer av investeringsprojekt inom kommunen.
Riktlinjen gäller för samtliga nämnder.
Riktlinjen berör inte investeringsredovisning, till detta finns separata styrdokument.
Riktlinjen utgår från de delar i beslutad riktlinje för styrprocessen (2023 § 147-KS) som berör investeringar och dess planering och uppföljning.

Investeringsprocessen
I enlighet med riktlinjen för styrprocessen gäller följande.
Vid investeringsberedningen sammanställs årligen kommunens totala investeringsnivåer för kommande budget- och planår. Inför beredningen ska samtliga nämnder inkomma med underlag om kommande investeringsbehov. Underlaget ska innefatta beslutade förstudier i första hand, men även pågående förstudier som bedöms komma beslutas i närtid kan utgöra underlag.
Vid investeringsberedningen tas inga beslut, utan det görs först vid kommunstyrelsens inriktningsbeslut i februari och därefter av kommunfullmäktige i juni inför nästkommande budget och planår.
Budgetering av utökade lokalkostnader och driftskostnader
I de fall kommunfullmäktige beslutar om utökade budgetramar (drift) till följd av att investeringar leder till högre kapitalkostnader och/eller lokalkostnader (internhyra), budgeteras dessa medel på finansverksamheten i ett första steg, och inte på nämnderna. Utökad budgetram avseende kapitalkostnader och utökad lokalhyra tilldelas berörd nämnd först när investeringsutgiften aktiveras.
Övriga eventuellt utökade budgetramar (drift) kommunfullmäktige beslutar om till följd av övriga kostnader i samband med investeringar budgeteras på aktuell nämnd direkt.
Klassificeringar av investeringar
Kommunens investeringar klassificeras utifrån vilken kategori de tillhör:
- Nyinvesteringar - utgör helt nya investeringar av större dignitet som medför utökade driftskostnader, till exempel byggnation av ett nytt särskilt boende.
- Rationaliseringsinvesteringar- är investeringar som görs för att t.ex. sänka kostnader, automatisera processer och/eller förbättra effektiviteten. Det kan till exempel handla om en investering av ett värmeåtervinningssystem.
- Ersättningsinvesteringar- är reinvesteringar av befintliga uttjänta tillgångar i kommunen, till exempel att en nuvarande skola byggs om till en ny.
- Underhållsinvesteringar- utgör investeringar baserade på framtagna underhållsplaner inom verksamhetsområdena fastighet, gata/park och VA. Underhållsinvesteringar budgeteras i tekniska nämndens investeringsbudget. Underhållsinvesteringarna innebär att upprätthålla anläggningarna till den tidigare fastställda tekniska nivån genom till exempel utbyte av komponenter, byte av tak, ventilationsaggregat eller liknande. Till skillnad från ersättningsinvesteringar, som innebär att en anläggning byts ut helt, handlar underhållsinvesteringar om att förlänga livslängden och undvika kostsamma driftstopp genom förebyggande eller korrigerande åtgärder.
- Verksamhetsanpassningar - avser mindre investeringar i kommunens fastigheter utefter uppkomna behov/önskemål av verksamheterna. Verksamhetsanpassningar budgeteras i tekniska nämndens investeringsbudget.
- Markinköp - budgeteras i kommunstyrelsens investeringsbudget.
- Exploateringsinvesteringar- är investeringar som syftar till att utveckla eller förbereda mark för framtida användning, exempelvis genom att bygga vägar, vatten- och avloppsnät eller annan infrastruktur i ett område som ska bebyggas. Exploateringsinvesteringar budgeteras i tekniska nämndens eller kommunstyrelsens investeringsbudget.
- Inventarier & maskiner - budgeteras inom samtliga nämnders investeringsbudget utefter uppkomna behov i respektive nämnd.
Beloppsgräns
För samtliga investeringar och för samtliga nämnder gäller att om investeringsutgiften överstiger 3 mnkr utgör det ett riktat projekt och att beslut ska fattas av kommunfullmäktige. Det betyder även att särskilda riktlinjer och rutiner som gäller för riktade projekt ska följas. Kommunfullmäktige fattar beslut om de riktade projekten i juni, inför nästkommande budget- och planår.
Övriga investeringsprojekt som understiger 3 mnkr ingår i respektive nämnds rambudget för investeringar. Samtliga nämnder kan ha en rambudget för investeringar. Kommunfullmäktige fattar beslut i juni, inför nästkommande budget- och planår, om den totala nivån för respektive nämnds raminvesteringar. Nämnden, å sin sida, fattar beslut om innehållet i nämndens raminvesteringar i samband med detaljbudgeten på hösten innan budgetåret. Beslutet nämnden tar ska baseras på framtagna underlag, se nedan.
Det betyder att för underhållsinvesteringar, som endast budgeteras i teknisk nämnd, är det kommunfullmäktige som beslutar hur stor budgetramen för underhållsinvesteringar ska vara och tekniska nämnden som beslutar om dess innehåll. Det samma gäller för verksamhetsanpassningar, kommunfullmäktige beslutar om hur stor budgetramen för verksamhetsanpassningar ska vara, och tekniska nämnden om dess innehåll. För verksamhetsanpassningar gäller dock att tekniska nämnden fattar beslut om investeringsramens innehåll efter att samråd skett med berörda nämnder.
För markinköp, inventarier & maskiner och övriga raminvesteringar gäller samma princip som ovan; kommunfullmäktige beslutar om den totala storleken på raminvesteringarna för berörd nämnd. Nämnden fattar sedan beslut om dess innehåll.
Beslutsunderlag för investeringar
För samtliga investeringar ska ett beslutsunderlag finnas inför politiskt beslut. Följande gäller.
Riktade projekt
För riktade projekt, d.v.s. investeringar över 3 mnkr, ska ett underlag bifogas inför beslut i kommunfullmäktige som sammanfattar genomförd förstudie. Sammanfattningen ska göras i enlighet med gällande rutin.
Underhållsinvesteringar
För underhållsinvesteringar ska beslutsunderlaget baseras på en underhållsplan för kommande budget- och planår där det ska specificeras vilka investeringar som ska genomföras inom verksamhetsområdena: fastighet, gata/park och VA. Underhållsplanen ska årligen uppdateras och utgöra tekniska nämndens underlag till beslut av underhållsinvesteringar.
Verksamhetsanpassningar
Beslutsunderlaget ska vara en sammanställning av vilka verksamhetsanpassningar som planeras genomföras kommande budget- och planår och till vilket belopp. I underlaget ska det specificeras till vilken verksamhet i kommunen som investeringarna hör och vilka driftskonsekvenser det medför. Sammanställningen är tekniska nämndens underlag till beslut om verksamhetsanpassningar.
Övriga investeringar understigande beloppsgräns för riktat projekt
För samtliga övriga investeringar som understiger 3 mnkr, dvs. de investeringar som inte utgör riktade projekt, underhållsinvesteringar eller verksamhetsanpassningar, ska beslutsunderlaget utgöra en sammanställning av vilka slags investeringar som planeras genomföras och till vilket belopp.
Specifikation i investeringsbudgeten
De riktade projekten ska specificeras var och en för sig i investeringsbudgeten. Det gäller för samtliga nämnder där riktade projekt förekommer.
Övriga investeringar som inte utgör riktade projekt sammanställs som rambudgetar. I investeringsbudgeten ska det specificeras vilka ramar som avser exploateringsinvesteringar, underhållsinvesteringar, verksamhetsanpassningar, markinköp samt maskiner & inventarier.
Rapportering av utfall och status
Underhållsinvesteringar
Status och utfall ska rapporteras tre gånger per år till tekniska nämnden av förvaltningen.
Verksamhetsanpassningar
Berörd nämnd ska löpande informeras om status och utfall på verksamhetsanpassningar av förvaltningen.
Riktade projekt
Status och utfall ska rapporteras tre gånger per år för projekt i förstudieskede och efterföljande steg till beställarnämnd av förvaltningen.
Slutredovisning
Alla riktade investeringsprojekt ska slutredovisas enligt antagen rutin. Beslut om slutredovisning antas av aktuell nämnd och ska därefter delges kommunstyrelsen och kommunfullmäktige för kännedom.
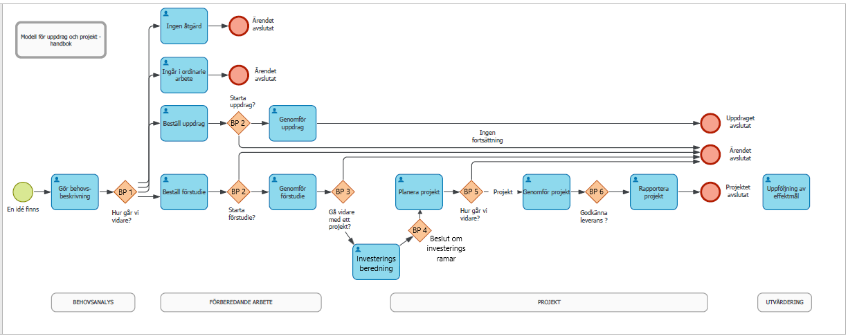
Investeringsprocess med utgångspunkt från projektmodellen
Nedanstående processkarta visar schematiskt de olika vägar som i huvudsak följs då ett behov kan komma att utmynna i ett realiserat investeringsprojekt.
De olika väsentliga stegen förklaras, förtydligas och exemplifieras framåt i dokumentet.
Mellan varje steg i modellen finns beslutspunkter. Beslutspunkterna är viktiga för beställarens styrning av arbetet. Även startpunkt och slutpunkt är beslutspunkter.
Ett behov finns
Startpunkten är ett behov, ett problem, ett förslag eller ett önskemål som behöver utredas eller åtgärdas. Det kan komma från politisk nivå eller från verksamheten. Nedan ges ett antal exempel som ringar in omfattningen av dessa.
- Från verksamheterna kan uppstå behov av mindre förändringar inne i lokalerna. Men det kan också handla om större projekt som tillbyggnader och nybyggnader.
- Utifrån förvaltarperspektiv kan det uppkomma behov av åtgärder i en byggnad eller anläggning.
- Inom VA-verksamheten kan behov uppstå om både modernisering och underhåll av verken.
- Gatu- och parkenheten har att hantera behov som kan röra både reinvesteringar av gata, parker och torg samt anläggningar på dessa, men även inkomna behov och idéer från exempelvis medborgare.
- Idéer kan också komma från olika former av politiska initiativ.
Behovsbeskrivning
Arbetet inleds med en behovsbeskrivning.
I behovsbeskrivningen tas underlag fram för att avgöra om fortsatt arbete ska prioriteras och på vilket sätt det ska gå vidare. Behovsbeskrivningen ska redovisa bakgrund, organisation, förväntad effekt, risk med nollalternativ samt föreslå en väg framåt.
Behovsbeskrivningen genomförs av verksamheten där behovet har uppstått.
Beslutspunkt 1
När behovsbeskrivningen överlämnats och godkänts beslutar beställaren (sektorchef eller berörd nämnd beroende på vart initiativet kommer ifrån) om hur arbetet ska gå vidare.
Arbetet kan fortsätta genom att det beslutas:
- Att inte genomföra någon åtgärd.
- Att det ingår i det ordinarie arbete och inget projekt behöver startas.
- Att det är ett projekt som kan finansieras av raminvesteringar. Uppdraget ges i detta fall till någon av de utförande enheterna av beställaren. Dialog förs mellan den beställande sektorns lokalsamordnare och den utförande verksamheten kring när uppdraget kan prioriteras och utföras.
- Att det är ett större projekt som kräver ytterligare utredning innan det kan startas. Tillvägagångssättet för detta beskrivs mer utförligt nedan.
Förstudiebeställning
Innan en förstudie kan startas ska en förstudiebeställning göras. Det kan göras i samband med behovsbeskrivningen.
Av beställningen ska det framgå varför man vill göra förstudien och vad som ska göras. Att göra en förstudie är bra om man behöver samla in mer faktaunderlag eller utreda olika alternativ. Förstudien är en förberedelse för att sedan kunna gå vidare i ett projekt.
Det är beställarens ansvar att säkerställa budget och resurser för förstudiens genomförande. Det är beställande nämnd som står för eventuella konsultkostnader eller övriga kostnader som uppstår i samband med en förstudie. Förstudiebeställningen ska även klargöra tidplan och avgränsningar.
Verksamheten ansvarar för förstudiebeställningen och berörd nämnd tar beslut om att starta förstudie.
Beslutspunkt 2
När förstudiebeställningen är överlämnad och godkänd av beställaren beslutar berörd nämnd om förstudien skall startas.
Förstudie
Förstudien syftar till att undersöka ett eventuellt projekts genomförbarhet och den genomförs i dialog med verksamheten.
Förstudierapporten är det samlade resultatet av förstudien och kan innehålla lösningsförslag med lokalprogram, planskisser, risk- och intressentanalys, kostnads- och nyttoanalys samt alternativa lösningsförslag. Förstudien ska alltid innehålla en kostnadskalkyl.
Beslutspunkt 3
Underlag i form av tjänsteskrivelse som sammanfattar förstudien samt förslag till beslut bereds till berörd nämnd. Om beslutet är positivt går projektet vidare till kommande investeringsberedning. En sammanfattande rapport av förstudien ska tas fram som senare utgör underlag till beslut om budget, se ovan.
Om nämnden vill gå vidare med ett projekt ska beslutspunkter om detta finnas med i tjänsteskrivelsen. Om projektet medför ökade driftkostnader behöver berörd nämnd ta ställning till om det kan hanteras inom driftsbudget eller om det behöver äskas tillskott till budgeten.
Beslutspunkt 4
Beslut om drift- och budgetramar tas av kommunfullmäktige i juni året innan specifikt budgetår.
Planera projekt
Projektplaneringen syftar till att konkretisera vad projektet ska omfatta och hur det ska utformas i form av ett förfrågningsunderlag som används för upphandling.
Arbetet omfattar även hantering av tillstånd som till exempel bygglov samt uppdatering av kostnadsbedömning och tidplan. Upphandling genomförs i enlighet med gällande styrdokument samt riktlinjer.
Beslutspunkt 5
I det här skedet kan beslut tas om att inte starta ett projekt utan att återremittera eller avsluta ärendet. Om projektet ska gå vidare tas beslut om tilldelning och avtal skrivs med entreprenör enligt gällande delegationsordning.
Genomför projekt
Projektet genomförs i enlighet med det som upphandlats. Ändrings- och tilläggsarbeten hanteras.
Överlämning till verksamhet och driftorganisation sker då slutbesiktning är godkänd.
Beslutspunkt 6
Slutredovisning av riktade projekt görs i enlighet med framtagen gemensam mall. Slutredovisning görs först i aktuell nämnd och går därefter vidare till kommunstyrelsen och kommunfullmäktige.

Kontaktcenter
Vi svarar på frågor om kommunens service och verksamhet, ring eller skicka e-post till kontaktcenter.